近日,中国农业科学院作物科学研究所作物耕作与生态创新团队通过系统分析恒定光与波动光条件下水稻的生长、光合生理和叶片解剖结构差异,发现光合电子传递、ATP合酶活性以及非光化学淬灭(热耗散)的调控是水稻适应波动光的重要生理过程。该研究揭示了作物在波动光强下的光合生理调控机制,为作物在大田条件下光能高效利用提供了理论依据。相关研究成果在线发表于《植物,细胞和环境(Plant, Cell & Environment)》。
据周文彬研究员介绍,由于太阳角度改变、云层运动、相邻植物叶片遮挡以及叶片颤动等的影响,大田环境条件下光照强度通常处于频繁的波动变化中(波动光)。目前有关大田作物对波动光的响应研究鲜有报道,特别是作物如何适应长期波动光的生理机制尚不清楚。
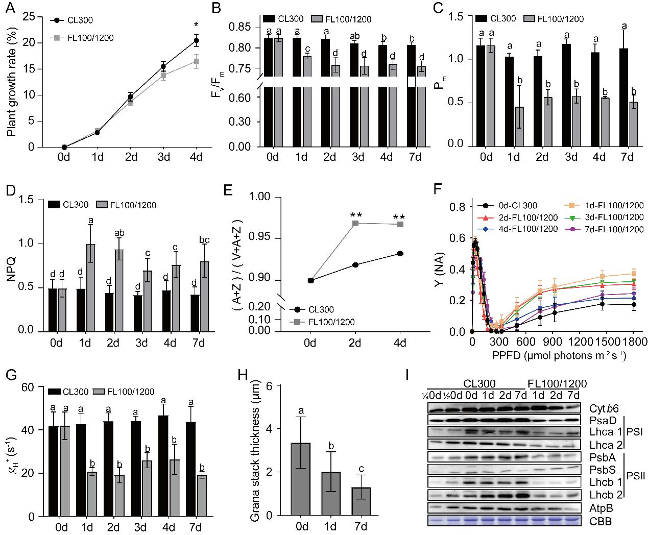
研究人员通过比较短期和长期波动光处理水稻植株,发现长期波动光处理降低了水稻植株的株高和生长速率。短期波动光处理主要抑制光系统Ⅰ活性,而光系统Ⅱ由于受到非光化学淬灭的保护受影响较小。随着波动光处理时间的延长,叶黄素循环组分玉米黄质大量积累,类囊体腔侧的酸化程度增加,诱导较高的非光化学淬灭。长期波动光处理使光系统Ⅰ受体侧限制增加,而非光化学淬灭的增加降低了光系统Ⅱ的效率,电子传递速率在光系统Ⅰ和Ⅱ均下降,表明长期波动光处理使两者活性均受到抑制。进一步研究表明,长期波动光处理使气孔开度减小,从而使气孔导度下降,进一步限制了CO2的同化,最终导致水稻生长受到抑制。

水稻适应长期波动光的光合生理调控机制
该研究得到国家重点研发计划和中国农科院科技创新工程等项目资助。(通讯员 卫斐)
原文链接:https://onlinelibrary.wiley.com/toc/13653040/0/ja













