1月30日,荃银高科发布业绩预告,2025年归属于上市公司股东的净利润亏损1.8亿元—2.7亿元。公司表示,种子行业在2025年仍然面临着高库存、同质化严重的激烈市场竞争环境;受到自然灾害的影响,导致公司种子销售价格下行、毛利率下降。同时,公司结合市场及行业情况并基于谨慎性原则对应收款项、存货以及商誉等计提了充分的减值准备。
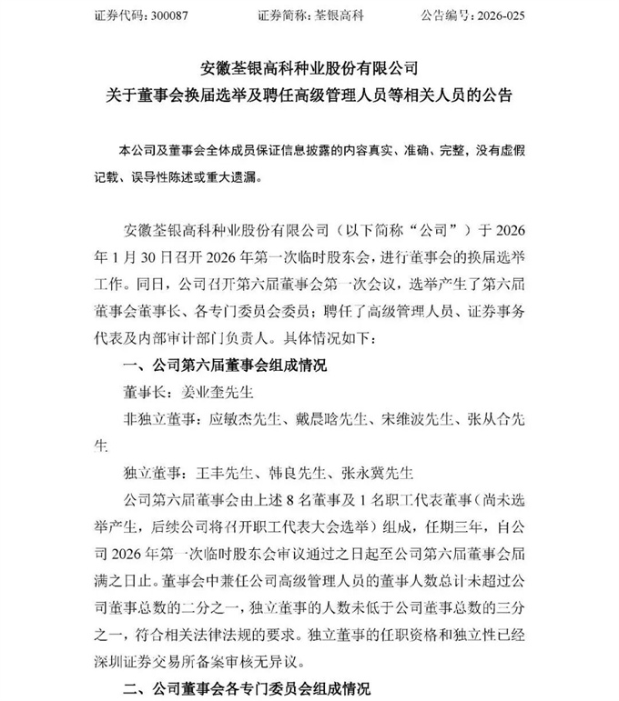
值得关注的是,同一天荃银高科召开2026年第一次临时股东会,选举产生了5名非独立董事和3名独立董事,并于当天召开董事会,完成了新一届董事长、专门委员会及高级管理人员的选举及聘任。
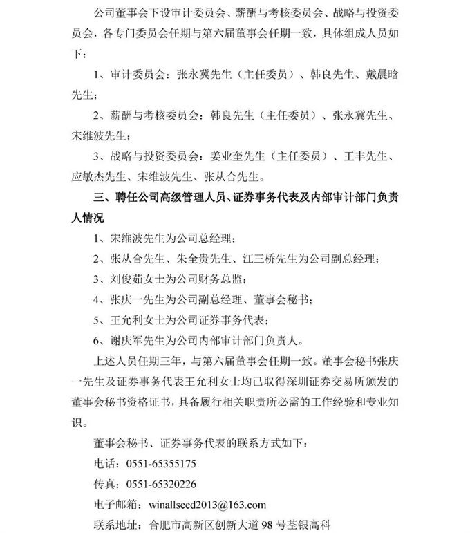
从公司了解到,本次换届后,荃银高科董事长更换为现任中种集团执行董事姜业奎,宋维波被聘任为荃银高科总经理;张从合、朱全贵、江三桥为公司副总经理;刘俊茹为公司财务总监;张庆一为公司副总经理、董事会秘书。
张琴届满离任,不再担任副董事长、总经理;杨仕华、黄长玲、周萍华、范斌届满离任,不再担任独立董事;夏献锋、高胜从届满离任,不再担任副总经理;应敏杰不再担任董事长,将继续担任董事;张庆一不再担任财务总监,将担任副总经理、董事会秘书。
此前公告显示,2026年1月5日,中种集团以约22.45亿元完成对荃银高科的要约收购,收购完成后其持股比例升至40.51%。此次收购不仅彰显了中种集团对荃银高科在种业研发实力、市场渠道布局等核心资产价值的高度认可,更释放出其推动产业链深度整合协同的明确信号,为本次董事会换届及高管调整奠定了坚实基础。
从公司了解到,中种集团持股比例的提升及核心管理岗位的派驻,将加强双方业务深度融合。依托中种集团及母公司先正达集团的全球资源禀赋,荃银高科有望在研发投入、品种迭代、市场拓展等方面获得全方位支撑,核心竞争力与行业话语权将持续提升。















