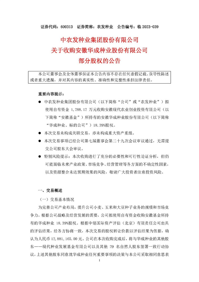
11月6日,农发种业发布公告,拟使用自有资金1288.12万元收购安徽现代农业创业投资有限公司(简称“安徽基金”)所持有的安徽华成种业股份有限公司(简称“华成种业”)18.39%股权。
农发种业表示,本次收购完成后,公司可以依托华成种业(标的公司)地处皖北的区域优势和产业根基,与华成种业在科技攻关、基地拓展、渠道共享、产业延伸等方面充分发挥协同效应,完善公司产业布局,增强公司在中部地区的集群优势,巩固公司小麦种业龙头地位,提升大豆和玉米种业的规模实力,进一步增强公司核心竞争力和综合盈利能力。
公司在本次收购完成后,将与华成种业的其他股东——现代种业发展基金有限公司以及其他29名自然人股东签署一致行动协议,上述其他股东同意就华成种业任何重要事项的决策与本公司采取相同意思表示,即:按照本公司或本公司推荐董事的意见作出一致行动的决定,本公司将成为华成种业的实际控制人。




















