近日,中国农业科学院生物技术研究所王志兴课题组解析了多基因叠加对玉米转录组和代谢组的影响,相关论文近日发表在《植物学杂志(Plant Journal)》上。
基因叠加(Gene stacking)是当前转基因作物研发的趋势,即在一个植物中同时转入两个或两个以上外源基因。对基因叠加的效应评估是转基因作物安全评估中的重要问题。
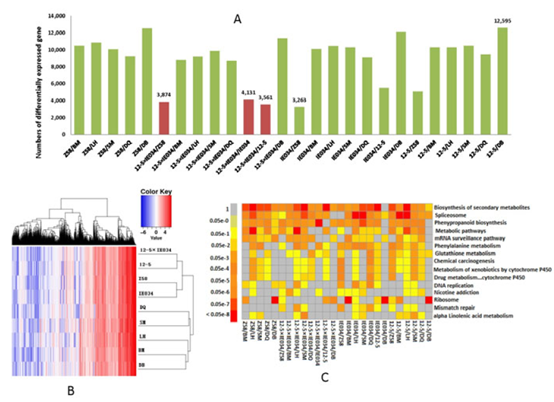
该研究以我国自主研发的转基因玉米12-5和IE034为研究材料,12-5是浙江大学研发的含有cry1Ab/2Aj和G10-epsps基因的抗虫抗除草剂玉米,IE034是中国农科院作物科学研究所研发的包含cry1Ie基因的抗虫玉米。将上述2个转基因玉米材料进行杂交后,分别对比了转基因杂交玉米12-5×IE034和2个亲本转基因玉米以及6个常规玉米品种中的转录谱和代谢谱的差异。结果显示,转基因玉米育种复合所带来的基因表达和代谢物的变化数量介于常规玉米品种间的变异范围之内。本研究对评估转基因作物的基因叠加效应提供了科学依据。
本研究得到转基因重大专项的资助。生物所王志兴研究员为通讯作者,生物所王旭静副研究员为第一作者。(通讯员 崔艳)

论文链接:http://onlinelibrary.wiley.com/doi/10.1111/tpj.13825/full












