欢迎光临种业商务网
| |
手机版
商务中心
发布信息
排名推广
首页
资讯
品种
营销
供应
求购
人才
招商
企业
展会
图库
视频
知道
论坛
资讯
品种
营销
供应
求购
人才
招商
企业
展会
图库
视频
知道
高级
模糊搜索
热门搜索:
小麦
水稻
玉米种子
番茄
浚单
栽培
辣椒
大麦
生菜
菠菜
当前位置:
首页
»
资讯
»
要闻
» 正文
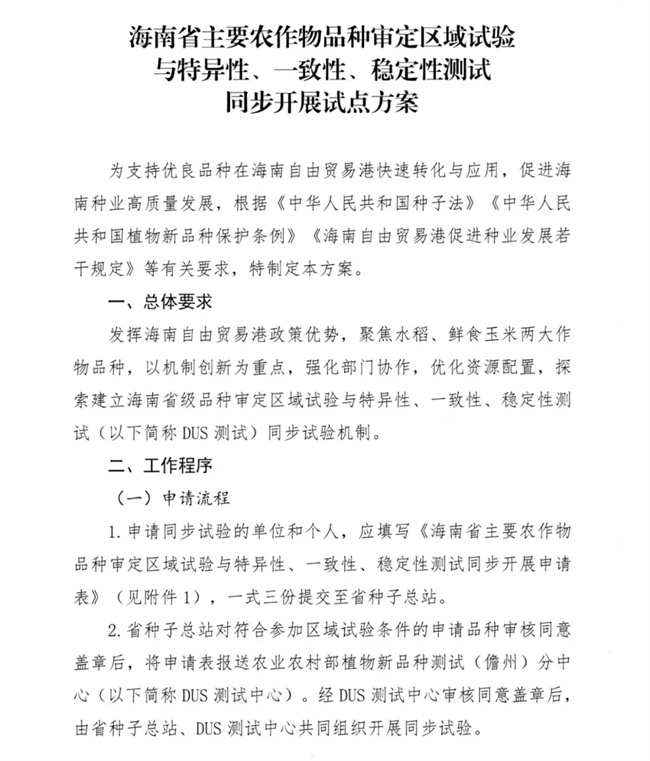
海南省主要农作物品种审定区域试验与特异性、一致性、稳定性测试 同步开展试点方案
发布日期:2024-09-28 来源:
海南省农业农村厅
浏览次数:
412
来源:海南省农业农村厅
分享到:
微信
复制网址
QQ好友
QQ空间
更多
[
打印本文
] [
关闭窗口
] [
返回顶部
]
0
条
相关评论
同类资讯
• 2025年11月1日品种权申请公告(总第158期)
• 2025年11月1日 品种权事务公告 (总第158期)
• 公告|“新冬26号”等81个主要农作物品种撤销审
• 玉米品种77个!84个主要农作物品种通过新疆引种
• 重庆举办2025年农作物种子质量管理提升线上培训
• 2025年天津市种子检验与质量提升培训班近日举办
• 《甘肃省国家农作物品种区域测试站项目可行性研
• 美国批准1项转基因玉米、1项转基因甜菜和1项转
• 国家种质资源库圃成功举办种质资源科普开放日活
• 上海市审定通过的主要农作物品种名称等信息公示
推荐图文
解锁智能时代下种质资
河南举办2025年种子检
全国蔬菜及杂粮品种登
聚焦育种攻关一线|护
全国农作物种质资源信
小红薯撑起10亿元级大
推荐资讯
公告|“新冬26号”等81个主要农作物品种撤销审定
玉米品种77个!84个主要农作物品种通过新疆引种备案
重庆举办2025年农作物种子质量管理提升线上培训班
2025年天津市种子检验与质量提升培训班近日举办
《甘肃省国家农作物品种区域测试站项目可行性研究报告》第三方编制服务询价结果公示公告
美国批准1项转基因玉米、1项转基因甜菜和1项转基因棉花
国家种质资源库圃成功举办种质资源科普开放日活动
上海市审定通过的主要农作物品种名称等信息公示
山东省审定通过主要农作物品种信息公示(第二批)
河南省农业科学院科技成果转移转化对接会召开
点击排行
第四届分子植物育种大会在上海圆满落幕!
小麦与大麦的“殊途同归”:跨作物育种将缩短育年限
拟发布2026年度四川省农业主导品种主推技术和重大引领性技术公示
《黑龙江省玉米、大豆和稻谷生产者补贴管理办法(暂行)》公开征求意见
品种“择优汰劣”效果显著!一省引种备案数量暴降91%
1111万元!河南省农科院培育的郑单111签约湖北种业
山东省2025年玉米重大品种研发推广应用一体化试点项目拟补助品种公示
农业农村部:42家种企获批42项农作物种子生产经营许可证
完成阶段性任务!种业科技创新整体进入世界第一方阵
江西省2026年度省级农业主导品种主推技术和重大引领性技术公示
网站首页
|
关于我们
|
版权隐私
|
使用协议
|
联系方式
|
广告服务
友情链接
|
申请链接
|
网站留言
©2008-2025 chinaseed114.com All Rights Reserved 种业商务网 版权所有