拜耳集团股价暴跌,因诉讼亏损22.5亿美元;大北农2023年预亏8亿元—22亿元,种子业务收入增长近50%;
大北农子公司金色农华拟3964万元购买佳木斯龙粳种业46.5%股权;登海种业拟新设子公司察布查尔登海种业,公司经营范围包含转基因农作物种子生产;
秋乐种业产品量价齐升,2023年盈利7916万元;神农科技预计2023年净亏损3200万元–4500万元;
苏垦农发2023年营业收入约122亿元,同比下降4.13%;英虎机械IPO“终止”,为国内玉米收获机械专业制造商。
近期大公司有哪些动作?一起来看看!
01
拜耳:集团股价暴跌,因诉讼亏损22.5亿美元
1月25日,美国宾夕法尼亚州法庭裁决拜耳败诉,需赔偿22.5亿美元给暴露于该公司除草剂农达(Roundup)的受害人,包括2.5亿美元赔偿及20亿美元惩罚性赔偿。
拜耳公司表示,“该判决与压倒性的科学证据相冲突”。拜耳公司认为该产品是安全的,并表示其有充分的理由上诉,以推翻这一判决,以及消除或减少违反宪法的过高赔偿金。
据Bloomberg Intelligence称,尽管陪审团要求的赔偿金很可能将减少,但由于赔偿金额仍然过高,此次判决可能比以往更具挑战性。此后,美国剩余的约4万起“Roundup”未决案件也将更难以解决,且需支付更高昂的金额。此外,拜耳还面临着孟山都其他产品的诉讼,尤其是联苯污染。
由于这些法律问题造成的最终损失范围仍不确定,因此很难考虑是否将拜耳的作物科学部门分拆出去。与此同时,若拜耳分拆消费者健康部门并释放出急需的现金,则可能反而促使美国的原告律师更大胆地加大法律诉讼力度。
据悉,拜耳拥有医药、消费者健康和农业等独立部门,其以630亿美元收购驱避剂制造商孟山都(Monsanto)后,也随之继承了“Roundup”诉讼案。此次判决为五年来除草剂诉讼案中迄今为止最大的一次,受此影响,拜耳的股价在法兰克福市场交易中已一度下跌5.7%。自2018年收购孟山都以来,拜耳的股价已下跌近70%。
该公司多次未能解决除草剂问题,包括在承诺斥资160亿美元解决诉讼后。“Roundup”诉讼案也成为了阻碍公司变革的一大障碍。
02
大北农:2023年预亏8亿元—22亿元,种子业务收入增长近50%
1月30日,大北农发布2023年业绩预告,预计亏损18亿元—22亿元,上年同期盈利5560.18万元;预计扣非净利润亏损16.5亿元—20.5亿元,上年同期盈利9133.64万元。
大北农表示,报告期内,公司推进业务模式转型,饲料业务净利润同比增长超60%;种子业务表现良好,销量和收入同比增长均近50%;控股及参股公司生猪销售数量约600万头,同比增长约40%,受生猪市场价格低位运行的影响,养猪业务亏损较大。
此外,大北农依据企业会计准则的规定,基于谨慎性原则,结合期末生物资产及未决事项等,预估减值损失影响损益7亿元—10亿元;根据股权投资协议中业绩承诺等相关约定,并结合被投资方经营情况,涉及或有对价预估确认交易性金融负债影响损益约1亿元。
03
金色农华:大北农子公司金色农华拟3964万元购买佳木斯龙粳种业46.5%股权
1月30日,大北农发布公告显示,全资子公司北京金色农华种业科技股份有限公司(简称“金色农华”)拟与佳木斯龙粳种业有限公司(简称“龙粳种业”)、侯玉光等40名自然人股东签署《股权转让协议》。

《股权转让协议》约定金色农华以3964.27万元购买股权出让方合计持有的龙粳种业46.49%的股权。本次交易完成后,金色农华持有龙粳种业66.59%的股权,龙粳种业将纳入公司合并报表范围内。
公司表示,龙粳种业是东北品牌影响力较大的粳稻种子公司,其参与经营的“龙粳31”累计推广1.46亿亩,是中国推广面积最大的粳稻品种。龙粳种业粳稻育种研发能力、实力较强,初步形成了体系化育种能力,为公司可持续发展打下了良好基础。
04
登海种业:拟新设子公司察布查尔登海种业,公司经营范围包含转基因农作物种子生产
2月1日,登海种业发布公告称,公司在新疆伊犁察布查尔锡伯自治县投资设立全资子公司“察布查尔登海种业有限公司”(暂定名),注册资本7000万元。本次对外投资由公司划拨价值4000万元的资产和3000万元的货币资金作为出资,占注册资本的100%。

记者了解到,该事项旨在充分利用伊犁河谷自然资源优势,进一步夯实公司产业化发展基础,促进制种规模健康发展,构建公司新的发展格局。公司经营范围主要是农作物种子生产;转基因农作物种子生产;农作物种子经营;农作物种子进出口。
登海种业表示,本次出资以公司自有资产和货币资金投入,出资占公司净资产(公司披露的2022年年报数据)的2.11%,出资设立的子公司为公司持股100%的全资子公司,因此,本次出资对公司的财务状况和经营成果无重大影响。
据悉,新公司具备农业生产的特点,因此受气候、自然灾害、病虫害、市场等不确定因素的影响较大,业绩也可能受到不同程度的影响。
05
秋乐种业:产品量价齐升,2023年盈利7916万元
1月30日,秋乐种业发布业绩快报显示,2023年营业收入为5.34亿元,同比增长22.14%;实现净利润7916.79万元,同比增长28.27%;实现扣非净利润7252.06万元,同比增长25.71%。

秋乐种业表示,报告期内公司营业收入、归属于上市公司股东的净利润以及归属于上市公司股东扣除非经常性损益的净利润实现增长的主要原因是:公司深耕玉米、小麦、花生等农作物种子育、繁、推,积极开拓市场,持续加大研发投入,优化品种结构,不断提升市场份额,客户订单充裕,玉米种子、小麦种子产品销售量及销售价格均同比上升,持续带动公司产品的销售收入、净利润同比上升。
06
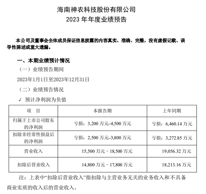
神农科技:预计2023年净亏损3200万元–4500万元
1月30日,神农科技披露2023年度业绩预告,预计2023年度归母净利润亏损3200.00万元至4500.00万元,上年同期为-6460.14万元;扣非净利润亏损2500.00万元至3800.00万元,上年同期为-3272.85万元。

公告中解释本次业绩变动的原因为,在报告期内,公司产品营业收入及毛利额未发生重大变化。同时,上期子公司海南保亭南繁种业高技术产业基地有限公司由于受执法机构拆除没收建筑物等重大因素的影响,计提资产减值损失2,665.09万元,本期公司没有产生该类损失。报告期非经常性损益对公司净利润的影响金额约为 700 万元。
07
苏垦农发:2023年营业收入约122亿元,同比下降4.13%
日前,苏垦农发公布业绩快报,2023年实现营收122.01亿元,同比下滑4.13%;实现净利润8.18亿元,同比微降0.94%。
苏垦农发称,业绩变动系食用油市场下行,公司主要油品销售价格下降,利润空间收窄所致。据悉,苏垦农发的主营业务是农作物的种植和销售、种子及大米的生产及销售、食用油生产及销售、农资销售。
苏垦农发2023年度主要财务数据和指标↓

08
英虎机械:IPO“终止”,为国内玉米收获机械专业制造商
国内玉米收获机龙头英虎机械沪主板IPO折戟。
1月31日,上交所公告,因河北英虎农业机械股份有限公司(简称“英虎机械”)及其保荐人撤回发行上市申请,根据有关规定,上交所终止对其发行上市审核。
招股书显示,英虎机械是国内领先的集自主研发、生产、销售和服务为一体的玉米收获机械专业制造商,公司主要产品为摘穗剥皮型和茎穗兼收型自走式玉米收获机,收获行数主要为三行和四行,可实现玉米的摘穗、剥皮、果穗集箱、茎秆切碎还田或回收等多种功能。其中:摘穗剥皮型自走式玉米收获机主要用于玉米果穗的收获作业,茎穗兼收型自走式玉米收获机能够同时实现玉米果穗的收获和茎秆的回收。
英虎机械为我国玉米收获机领域的龙头企业,行业竞争地位较高。在国家一系列强农、惠农、支农政策的支持下,凭借公司产品和服务的良好口碑。2020至2022年,英虎机械实现玉米收获机销量分别为4691台、8500台和9261台,根据中国农业机械工业协会统计数据,英虎机械的销量分别位居国内自走式玉米收获机领域的第三名、第二名和第一名,位居行业前列。2020至2022年,英虎机械国内市场占有率分别为16.20%、21.30%和21.51%,市场占有率持续提升。
回顾上市历程,英虎机械IPO历经了核准制和注册制的过渡。2023年1月,英虎机械向证监会递交沪主板IPO的申请。伴随全面注册制的落地,英虎机械IPO由证监会平移至上交所获受理。
该次IPO,英虎机械原计划募资12.87亿元,用于玉米收获机扩产项目、玉米收获机零配件项目、研发中心建设项目、补充流动资金等。
随着我国农业的发展以及农业机械化的推进,农业机械领域的诸多公司发展迅速,纷纷奔赴资本市场。据统计,在英虎机械撤回IPO后,目前仍有多家农机企业正在排队IPO,潍柴动力(000338)分拆以轮式谷物收获机及拖拉机见长的潍柴雷沃,棉花收获机领域巨头钵施然。
来源丨农财君综合整理自贝壳财经、界面新闻、新京报、证券之星、同花顺财经等
编辑丨农财君
联系农财君丨18565265490
新时代 新种业
南方农村报丨农财宝典













