关于中国种子协会分支机构会长、副会长、副主任委员单位缴纳2021年度会费的通知
各有关分支机构会长、副会长、副主任委员单位:
为保证协会各项工作顺利开展,更好地为会员服务,根据《中国种子协会章程》和《中国种子协会会费标准和管理办法》的有关规定,我会决定收取2021年度(2021年7月—2022年6月)会费,现将有关事项通知如下。
一、会费标准
分会会长单位12000元/年;分会副会长、副主任委员单位6000元/年。
二、缴费时间
请各单位于2021年7月30日前将会费汇至协会账户。
三、汇款账户
收款单位:中国种子协会
开户银行:中国农业银行北京朝阳路北支行
账 号:11040101040004275
四、其他说明
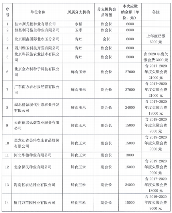
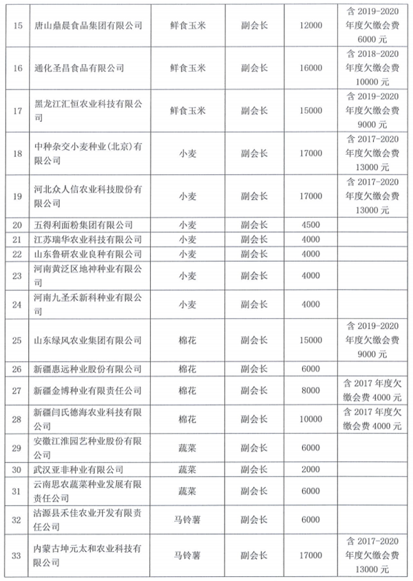
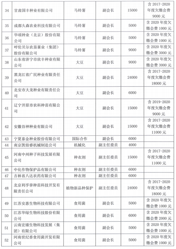
1.本次需缴纳2021年度(2021.7-2022.6)会费,在此之前未缴纳的会费,请与本年度会费一并汇至协会账户,上半年当选应缴纳本年1月起至2022年6月的会费,下半年当选应缴纳本年7月起至2022年6月的会费,缴纳单位及缴纳金额见附件;
2.汇款时,请注明单位名称、用途(注明:“第xx年度会费”);
3.汇款后,请将转账单的扫描件或截图发邮件至协会邮箱zzxh@agri.gov.cn,并以文本格式写明纳税人识别号和接收会费电子票据的电子邮箱;
4.协会收到邮件后,将开具由财政部门统一印制的“全国性社会团体会费统一收据”电子票据,请注意查收。
五、联系方式
1.对账及发票查询:段乐乐,010-59194250
2.会费缴纳咨询:张凯,010-59196251
附件: 缴费单位名单
中国种子协会
2021年7月8日
附件:
缴费单位名单

















